欢迎访问西安十进制网络科技有限公司!

有多少国人知道,我国无线局域网安全机制的强制性标准WAPI,与美国的Wi-Fi(美国行业标准组织提出的IEEE 802.11系列)并列,早已成为全球无线局域网领域仅有的两个标准之一,早已有20多个国家超过2千家公司采用,最终用户产品型号早已超过2万个,芯片型号早已超过500款(累计约170亿颗)。WAPI,堪称我国网信安全领域的创新北斗。
但是,绝大多数国人,迄今看不见、摸不着、用不上WAPI。WAPI,究竟在哪里?
一、WAPI技术优于Wi-Fi
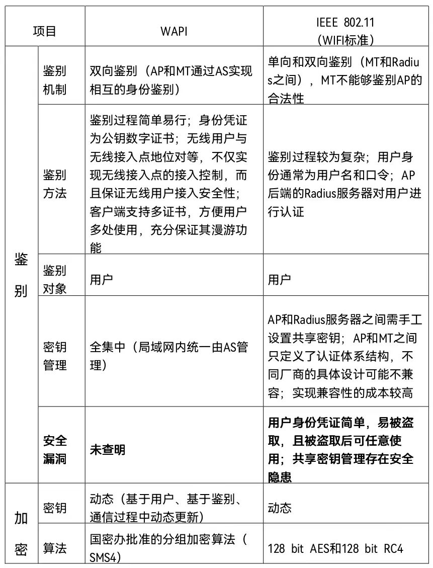
WAPI包括WAI(WLAN Authentication Infrastructure)和WPI(LAN Privacy Infrastructure)两部分系统构成,分别实现对用户身份的鉴别和对传输的业务数据加密。
与Wi-Fi只是单向加密认证不同,WAPI是双向加密认证,采用公钥密码技术,在无线客户端(如手机、手提电脑等)与无线接入点AP上,都安装有公钥证书,从而多重保障数据信息的安全传输。换言之,身份识别和密钥协商、报文封装和加密解密,是WAPI技术优于Wi-Fi的基本功能和基础保障,尤其在安全性方面表现突出。
WAPI与Wi-Fi的主要区别和差异,下表一目了然:

明明是WAPI优于Wi-Fi,美国政府、企业和媒体出于“美国优先”、“美国利益至上”的动机和目的,长期蛮横地施压中国政府,威胁中国企业,干预中国司法,阻挠WAPI团队,几欲置之死地而后快,手段无所不用其极。
二、美国对WAPI长期“围追堵截”
WAPI的开发者,是依托中国西安电子科技大学(简称西电大)的“西安西电捷通无线网络通信股份有限公司”(简称西电捷通)。研发WAPI,是在发现美国提出的Wi-Fi标准存在严重安全技术漏洞的情况下,我国原信息产业部2001年6月下达的任务。
西电大的前身,是1931年诞生于瑞金的中央军委无线电学校(堪称我党我军通信事业的“黄埔军校”),在创建和保卫新中国、建设社会主义的历史进程中,培养了一代又一代为祖国争光的现代化的通信工程人才和研发、管理团队。西电大归属国家教育部后,迅速成为我国首批世界一流的网络安全学院、国家示范性微电子学院和国家示范性软件学院等。2000年9月,以西电大及其培养的人才为骨干,西电捷通成立,我国无线局域网国家标准的起草单位和技术团队诞生。
2001年11月,西电捷通完成并提交国家标准草案;2003年5月,中国政府发布国家强制标准GB 15629.11/1102-2003,批准WAPI于2003年底实施;11月,中国国家质检总局、标准化管理委员会公告,自2004年6月1日起,中国境内无线局域网产品必须采用WAPI标准。WAPI打破了美国及其跨国公司的网络安全技术垄断和壁垒,改变了网络信息安全领域美国独霸的世界格局。
美国翻脸了。小布什总统的美国政府翻脸了。
英特尔、博通等美国跨国公司翻脸了,强烈抵制。
时任美国国务卿鲍威尔、商务部长埃文斯、贸易代表佐利克联名致信,要求中国放弃WAPI标准。
2004年7月,中国正式向国际标准化组织ISO提交WAPI提案,美国政府竟然拒绝给中国代表团的技术专家签证,强行阻挠。从2004年到2011年,美国一再拒绝给WAPI所有技术人员签证,迫使WAPI的中国技术人员,只能参加在非美国本土举行的国际标准化组织会议。
WAPI的一项核心技术申请美国专利,经过四届中美商贸联合委员会摆在桌面上谈判交涉,历时8年才最终获得授权。
由于美国的强烈反对和威胁,在2006年3月的ISO投票中,中国提出的WAPI负于美国力挺的Wi-Fi。
2008年4月,国际标准化组织/国际电工委员会第一联合技术委员会第6分技术委员会(ISO/IEC JTC1/SC 6)的日内瓦会议上,再度确认Wi-Fi无法满足安全需求的技术问题,同意中国第二次启动WAPI提案。7月,在包括ISO/IEC总部官员、中方代表、IEEE代表等参加的WAPI特别会议上,达成WAPI可以作为独立标准推进的共识。2009年6月,在东京召开的ISO/IEC JTC1/SC 6会议上,包括美、英、法等10多个与会国家成员体一致同意,WAPI作为无线局域网络接入安全机制的独立标准推进为国际标准。
然而,美国苹果手机2009年进入中国时,抗拒执行中国国家强制性标准WAPI,三任美国国务卿对中国政府持续施压。中国没有让步。
苹果公司拒不支付专利费被西电捷通依法告诉,竟然倒打一耙反诉中方“垄断”。美国司法部门施展长臂管辖,指称中国企业执行WAPI标准是“垄断”行为,蓄意干扰中国法院五、六年未能做出判决。
前不久,美国联邦通讯委员会(FCC)撤销中国电信214授权,毫不掩饰地对中国实施网络信息基础设施“断网断服”的围剿。直属美国商务部的国家标准与技术研究院(National Institute of Standards and Technology,NIST),再度将压制WAPI作为经验推出,要求美国各组织机构,配合“调查”中国过去10年参与有关国际标准制定中,影响新兴技术国际标准制订的“问题”。并在“联邦资讯网”发表文章,要求拜登政府从“重建美国在全球标准制定中的影响力”等六个方面,对中国进行“标准政策行动”全方位的围、追、堵、截,辩称“世界贸易组织的技术性贸易壁垒条约,没有能够阻止中国10多年前推出与Wi-Fi竞争的WAPI标准”,指控(中国)“可能认为推出多个相互竞争的标准最符合其利益。”美国向来都是“只许州官放火,不许百姓点灯”,推行“一网霸天下”。
本世纪以来,在美国的霸道遏制、蛮横打压下,尽管WAPI最终成为世界标准,尽管WAPI的技术性能特别是安全性明显优于Wi-Fi,尽管采用安全可靠的WAPI标准符合全球包括中国用户和网民的迫切需求,美国就是不准使用。
中国的专利,世界的标准,中国自身不能使用、无法使用。天理何在,公理何在?真理何在?
20余年来,西电捷通在西电大、全国同业爱国人士的支持协作下,不屈不挠,不馁不骄,不断创新。WAPI从0到1,从无到有,从中国走向世界,自立自强,成为中国首个在计算机宽带无线网络通信领域自主创新,拥有自主知识产权,实现自主可控、不受制于人的安全接入技术标准。
2006年3月,WAPI产业联盟(中关村无线网络安全产业联盟)成立,既是无线网络安全技术国家工程实验室的发起单位,也是国家首批A类产业技术创新战略联盟、首批团体标准试点单位,是不依托任何单位独立运作的新型社会组织和协同创新载体。
1)西电捷通
围绕TCP/IP四层网络安全协议、物联网安全技术与标准等实施重大创新,挫败了美国在该领域技术规则制定权上的垄断和打压,突破了美方技术规则的封锁;研发并形成了自主三元对等(TePA)安全架构及其网络安全协议技术体系,包含100余项业界领先的基础技术及其技术组合应用,实现了全球16个国家的近千项专利布局(其中美欧日韩等发达国家/地区占比近60%)。目前,14项技术发布为ISO/IEC国际标准,3项技术发布为欧洲计算机制造商协会(ECMA)标准,46项技术发布为国家/行业标准。
如今,全球超过50亿部信息设备,集成应用了西电捷通基于自主技术发明实现的行业特有形态产品:硅IP软核、协议栈以及开发测试工具等。形成了围绕创新链部署产业链、围绕产业链提升创新链的融合推进局面,并在我国关键信息基础设施和国防领域得到部分规模应用。
作为首个在国际标准组织(ISO/IEC)做出拥有标准必要专利声明的中国单位,截止2020年底,国际标准专利数量位居全球企业/机构贡献第20位,排在中国机构的首位;并带动国内几十家单位已经拥有无线局域网领域近6000余项专利。
创新实践培养创新人才。目前,西电捷通承担了1个国际标准技术委员会中国归口秘书处的工作;1人长期担任网络通信国际标准召集人,1人为欧洲标准组织ECMA的三位执委之一,2人是三个技术委员会之间的联络官,10余人成为代表我国参与国际标准开发的注册专家,多人长期担任我国多个技术标准委员会委员。
2)WAPI及其产业联盟
2008年7月,全球第一款WAPI+GSM双模手持终端研制成功;8月,北京奥运会期间,WAPI全覆盖奥运场馆,“零故障、零投诉”;9月,WAPI产业联盟面向应用市场推出WAPI SOM系列解决方案;10月,WAPI产业联盟在北京国际信息通信展览会上宣布,WAPI已进入运营商建网的全新发展阶段;12月,WAPI产业联盟厂商解决并实现Wi-Fi网络及终端最低成本向WAPI平滑过渡的技术障碍;年底,WAPI成为中国移动、中国电信、中国联通三大电信运营企业采纳标准。
2009年1月,全球无线芯片知名厂商海华科技,推出全系列配合WAPI应用的无线模块IC;4月,第一款由海尔和中国电信共同打造的WAPI/Wi-Fi手机对外发布,大唐电信、京信通信、广州杰赛、烽火虹信、傲天动联等8家WAPI产业联盟成员企业共同宣布,各家WAPI会聚型产品(瘦AP)已实现互联互通;5月,中国移动、中国电信要求,新建WLAN网络设备全部具有WAPI功能;6月18日,美国摩托罗拉公司宣布,中国第一款支持WAPI高速无线网络接入的智能手机MOTO A3100正式上市。
2010年6月,WAPI基础框架方法(虎符TePA)获国际标准化组织正式批准发布。
2013年,WAPI核心技术在美国通过专利。至此,中德英法日韩美等多个国家承认WAPI相关专利。
2014年,飞天联合、西南交大等单位和我国铁路部门,联合设计了一款基于WAPI标准的车内无线网络系统。
2020年2月26日,ISO官网正式发布中国、英国、新加坡专家共同主导制定的技术规范《金融服务中基于网络服务的应用程序接口》(Web-service-based application Programming Interface in Financial Services,即WAPI),标准号ISO/TS 23029:2020。
目前,包括IPhone在内的在我国国内销售使用的智能手机,均已支持WAPI标准(同时支持Wi-Fi标准)。
1)WAPI在中国公众网络不能使用
尽管WAPI的基础框架方法作为国际标准正式批准发布已经超过11年,尽管包括美国高通、博通、思科、苹果、摩托罗拉等2000多家企业的设计和产品已经融入WAPI,尽管WAPI已经嵌入全球超过50亿台设备,尽管……,但是,美国的Wi-Fi早已覆盖中国,中国的WAPI久久无法普及使用。
网信领域的现实每天都在生生地告诉我们,WAPI近在咫尺却远在天边;技术上解决了自主可控、不受制于人,应用和服务还是要受制于人!
2)WI-FI垄断,还是WAPI垄断?
今天,覆盖中国商店、单位、社区、家庭的仍然只有美国的Wi-Fi,安全事故、欺诈事件不断发生难以防范和制止。10亿中国网民、亿万中国实体组织用户,对中国的WAPI究竟有没有知情权、使用权、选择权、维护权?
明明是美国的Wi-Fi在中国垄断无线局域网的商业运行,强制中国政府和用户采用不安全的技术,接受不安全的服务,承受不安全的痛苦。中国自主研发的世界安全标准WAPI哪去了?中国政府再三明令的强制性安全标准WAPI,为什么不能坚定不移地推动和维护为中国大众提供服务?
3)标准必要专利
标准必要专利(SEP,standard-essential patent),是指包含在国际标准、国家标准和行业标准中,实施标准时必须使用的专利,是无可避免要涉及到的专利或专利申请。可以认为,标准必要专利是一种保护专利的专利。
标准必要专利是实施创新技术标准必不可少的专利,特别是在新一代信息通信技术等新兴战略领域,技术胜出者的显著标志,就是其拥有的专利保护新技术成为国际标准。
标准必要专利拥有者,以公平合理无歧视的国际规则取得专利许可、对专利侵权行为提出诉讼,通过判例维护正当合法权益,是国际SEP领域的通行做法,也是技术创新活动的最后闭环。如果在专利维权领域无法形成闭环,则意味着整个技术投入变得毫无商业价值,对专利权人的打击将是致命的。专利权得到保障,企业才能获取更充足的资源,投入新一轮技术研发不断开拓进取和创新发展。
2017年3月22日,北京知识产权法院判决美国索尼中国公司侵犯WAPI标准必要专利,赔偿910余万元人民币。判决认定,2003年,WAPI被纳入我国的国家强制标准,即成为我国的标准必要专利。此案已成为经典判例。
4)美国反垄断诉讼的真相
近几年,抗拒执行中国政府WAPI强制性标准的美国苹果及其中国子公司,在中国及世界范围内,对西电捷通发起了十多起反垄断诉讼。在明知美国法院没有管辖权的情况下,苹果公司伙同索尼公司,合谋串通美国法院启动虚假司法程序,绕过中国法律和有关部门的监管,非法直接调取中国境内的证明材料,由美国法院认定中国企业垄断、证据有效,指令中国法院采纳并接受苹果公司对西电捷通的反垄断诉讼。
严重的是,中国法院居然接受了这种“出口”转“内销”的非法采集证据和司法定性,也就是说,事实上承认和接受了美国司法的“长臂管辖”,客观上造成了中国司法主权的让渡,干扰了国家网信安全强制性标准WAPI的执行,损害了维护国家主权和安全的立法执法底线。
中国法院的审判拖延五、六年不决,也在事实上拖延和干扰了已经成为世界标准的中国WAPI在中国的合法应用和正常服务,给中国的知识产权所有权人、产业联盟、(政府及社会公众)用户和网民造成极大的经济损失和社会伤害。说到底,遂了美国政府、美国司法、美国苹果和索尼公司等,“无理搅三分”打压和阻挠中国应用WAPI的心愿,客观上起到了为拖垮WAPI助纣为虐的作用。
请注意,“穷尽司法程序”,是美国巨头企业利用法律手段打压、拖垮对手(特别是中国企业和知识产权所有权人)的一贯做法。我国的司法、执法机关和人员,但凡多一点点中国司法的政治责任心、中国人的拳拳赤子心、社会主义市场经济的知识和爱国心、中华民族伟大复兴的奋斗进取心,美国祸害中国的算计不至于此,中国的自主自立自强不可阻挡!善莫大焉!
美国司法支持苹果公司企图以“反垄断诉讼”釜底抽薪,改变侵犯WAPI标准必要专利的判决,在坚定不移地维护中国的国家主权、安全、发展利益的大是大非和原则面前,不可能得逞,也决不允许得逞。
五、呼吁和建议
围绕WAPI,与情,与理,与法,维护国家主权、安全、发展利益的竞争和斗争,令人震惊。一味地主权、治权、法权让渡以及对Wi-Fi和美国的迁就,唯有屈辱,没有尊严,不仅是发明者的屈辱,更是民族的屈辱,国家的屈辱。
美国已经撕去了所谓的西方“民主、自由、法治”和“普世价值”的全部伪装,全面制裁中国共产党和中华人民共和国,全面封杀以华为、西电捷通为代表的中国民族自强企业与组织,忍无可忍、孰不可忍,不容再忍了。还WAPI的清白、真相、公平、正义,举国上下,坚决反击和打破美国对我国的网信战、标准战围剿,是我们每一位中国人的民族尊严和责任。
我国网信安全领域的创新北斗WAPI已经升起,为我们提供了关键信息基础设施系统创新的经验和典范。20余年的奋斗实践和成功经验表明,中国劳动人民中的大多数爱国科技人员,有志气、有知识、有智慧、有能力,坚持科技自立自强,推进关键核心技术自主创新,强化知识产权创造、保护、运用,一定能够实现高质量地快速建设创新型国家和世界科技强国。
我们呼吁和建议:
(一)旗帜鲜明地推进WAPI的普及应用,尊重和支持用户和网民使用网信技术产品及其服务的选择权、知情权,坚决制止和打破Wi-Fi的商业垄断和不正当竞争;
(二)旗帜鲜明地举一反三,在我国网信领域健全新型举国体制,强化战略科技力量;坚持科学立法、严格执法、公正司法;坚定不移地维护国家网信主权、安全、发展利益;
(三)旗帜鲜明地树立西电捷通技术创新、爱国奋斗的典型。
(作者系昆仑策研究院高级研究员、中国移动通信联合会国际战略研究中心主任;来源:昆仑策网【原创】修订稿,作者授权首发)